留學就業及留學費用一直是留學生們關注的熱門話題,想必大家都很關注不同國家留學選校的就業因素及各國的留學費用,現在就為大家做出介紹。
就業因素
不同的國度,對海外留學生的就業政策有不同的規定,選擇一個能留下來工作的國家,在目前就業難的情況下是較好的選擇;就算回國求職,不同含金量的文憑也有較大的差異。
美國
留學美國的學生,2007年熱衷選擇注重實踐、適應面寬、起薪高的專業。例如電子工程專業,涉及通訊、計算機、信息產業的眾多領域,實用性強且適用面廣。該專業畢業生易在各類企業中找到工作,也可以自己創業,因此多年來備受青睞。
在醫學方面,制藥專業雖然學習時間比較短,但是在美國當地的就業率相當高。不但在初入行時就能賺取高收入,而且有條件的留學生還能自己開藥店。如果選擇回國發展,也具有很好的前景。同領域專業如生物工程、醫藥衛生和醫學工程等,畢業后不僅能在美國找到不錯的工作,在國內也屬于人才短缺專業。
英國
英國政府最近推出了新的“國際畢業生計劃”,為留學英國并取得任何專業學士及以上學位的學生提供一年的留英工作機會,這為更多赴英的留學生提供更寬松的畢業留英機會。部分院校的三年制本科“濃縮”為兩年,減輕了留學費用和時間,提高了學士學位的含金量和本科畢業生的就業競爭力。
加拿大
金融類專業持續走熱。金融服務行業是加拿大經濟的重要支柱之一,2007年加拿大金融類相關專業將繼續走熱。目前金融業所需人才主要分為:一般業務人員、財會類業務人員、個人金融理財人員、金融投資分析人員、金融財務審計師和會計師、風險管理人員等。
同時,一些加拿大大學獨特的專業,比如加拿大的礦業、森林業、生物工程、食品加工工藝、城市規劃、視覺藝術、大眾傳媒與新聞、社會工作、旅游資源管理、休閑娛樂管理等,這些領域的畢業生無論在加拿大本地或是國內都有較大市場,也越來越受歡迎。
澳大利亞
護理專業受歡迎。在澳大利亞乃至全世界,護理一直被看作是一個對人類社會非常有貢獻、回報又很高的職業。在近幾年澳大利亞移民局公布的“移民緊缺行業清單”中,護士行業始終位列其中。
此外,廚藝、面包和法式蛋糕制作、教師、園林設計、汽車修理、飛機維修和維護、采礦工程、土木工程、化學工程等專業畢業的學生畢業后不僅在澳發展良好,回國發展也是炙手可熱的人才。
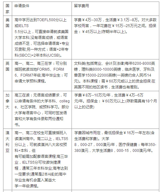
主要留學國家申請條件及費用對比


相關閱讀
熱門資訊
留學問答
- 加拿大碩士申請要求?admin
- 簽證拒后怎么辦?要等多久才能第二次?admin
- 高中畢業能直接上英國本科嗎?admin
- 音樂類院校,美國好?英國好?admin
- 普林斯頓大學本科生要求?admin
- 如何申請轉專業?admin
